公海gh555000aa线路检测
2024年硕士研究生复试录取工作流程
为加强公司2024年硕士研究生复试录取工作的规范管理,确保硕士研究生招生工作顺利进行,结合公司实际情况,制定本工作流程。
一、组织领导
公司招生工作领导小组,负责统筹领导、组织实施本公司研究生招生工作。各学科、专业(领域)成立复试小组,小组成员不少于5人(其中1人为复试小组秘书)。
二、复试
(一)基本条件
公司进入复试的初试成绩基本要求遵照公海gh555000aa线路检测研究生处公布的成绩要求。参加复试的考生名单以公海gh555000aa线路检测研究生处发布的复试名单和公海gh555000aa线路检测研究生报考服务系统为准(系统登录网址:http://gsas.ytu.edu.cn,系统将于3月27日开通)。
(二)考生复试资格审查
复试前,考生须签订《诚信复试承诺书》,各学科对进入复试的考生进行资格审核。复试面试前对考生采取“两识别”(人脸识别、人证识别)“四比对”(报考库、学籍学历库、人口信息库、诚信档案库数据比对)等措施,确定考生身份。如有不符合报考条件者,一律不予复试。
应届考生须提供以下相关电子材料:身份证、准考证、员工证;《教育部学籍在线验证报告》;就读高校教务部门出具的成绩单;所在院系对本人思想政治品德鉴定材料、已有科研成果。
往届考生须提供以下相关电子材料:身份证、准考证、毕业证和学位证、《教育部学历证书电子注册备案表》;所在单位对本人思想政治品德鉴定材料、已有科研成果。
成人教育应届本科毕业生及复试时尚未取得本科毕业证书的自考和网络教育考生需提供成绩单、个人培养方案等材料,在复试中须加试至少两门与报考专业相关的本科主干课程。
退役老员工士兵须审核《入伍批准书》、《退出现役证》和入伍前有关学历材料。
(三)复试内容与方式
公司各专业第一志愿考生均采取现场复试,调剂过程采取网络远程复试的方式。具体复试方式和内容参考以下表格。
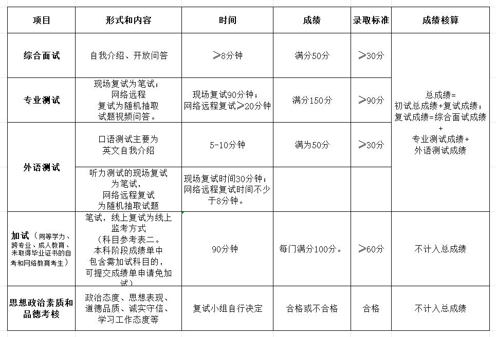
表一:复试方式和内容

表二:复试和加试科目

表三:复试具体安排

注:本次复试在公海gh555000aa线路检测校本部综合楼(烟台市莱山区清泉路30号)进行。所有学科英语听力测试和专业测试笔试地点均为综合楼207教室,面试和加试地点见上表。调剂复试时间地点另行通知。 |
三、录取
(一)总成绩核算方式
总成绩=初试总成绩(满分500分)+复试成绩(满分250分);
复试成绩=综合面试成绩(满分50分)+专业测试成绩(满分150分)+外语测试成绩(满分50分)。
(二)总成绩排名方式
按照专业,以总成绩从高分到低分排序依次录取。
1、全日制和非全日制考生分别排名。
2、第一志愿考生和调剂考生分别排名,调剂考生按照剩余计划从高分到低分排名录取。
3、总成绩相同时,按初试成绩、初试的思想政治理论科目成绩依次排序。
4、若复试合格考生放弃录取资格,依次按上述顺序递补。
5、报考“退役老员工士兵专项硕士研究生招生计划”考生单独排序。
(三)公示
复试结束后,公司将及时在公司网站上公布复试结果,拟录取名单公示时间不少于3个工作日。
四、其他
集团研究生招生办公室统一发送“待录取”通知,考生须在有效期限内及时接受“待录取”,否则视为自动放弃,公司将取消其“待录取”资格;已取得公司“待录取”资格的考生,在未征得公司允许的情况下,不可再同意其它单位“待录取”。
未尽事宜,按照详见《公海gh555000aa线路检测2024年硕士研究生招生考试复试录取工作方案》《公海gh555000aa线路检测2024年硕士研究生招生考试复试录取工作方案》。
公海gh555000aa线路检测
2024年3月26日