烟台欣和企业食品有限公司
一、关于欣和
欣和,源自于「欣赏他人,和谐共事」。我们的价值观是诚相待、倾所能、勇创新、同团队、共远见。20年来,欣和从当初的一袋酱,发展成如今多品类的食品企业,欣和业务遍及国内大规模的原酿酱、高品质的高盐稀态酱油、美味方便的花生、辣椒制品、有机食品、味噌等产品的生产销售及餐饮整体解决方案和服务,建立了高效的物流销售服务体系,坚持用高标准打造涉及饮食生态各个环节的产品和服务。
欣和创建于1992年,拥有10个专业化生产基地,11个产品品牌:葱伴侣、味达美、黄飞红、禾然有机、六月鲜、竹笙、有所思、醯官醋、遵循自然、旭耕、醯子。从创建之初,欣和就以「家」做事业的核心载体,我们自己不吃的东西,就不要卖给消费者,是欣和始终秉承的产品质量标准。我们的信念:待世界如家人。家庭是整个社会的核心组成。我们的家人养育我们、支持我们、教育我们,我们待家人以慷慨、关爱、理解、赞赏和诚恳。在欣和,我们待世界如家人。登录官网,了解更多https://shinhoglobal.com/
二、加入我们,共享美食盛宴,给你不一样的未来
极具影响力的快消+互联网公司
聚焦未来 颠覆传统 可持续发展
敏捷团队 乐活人生
求新求变敏捷小队 全力释放你的智慧
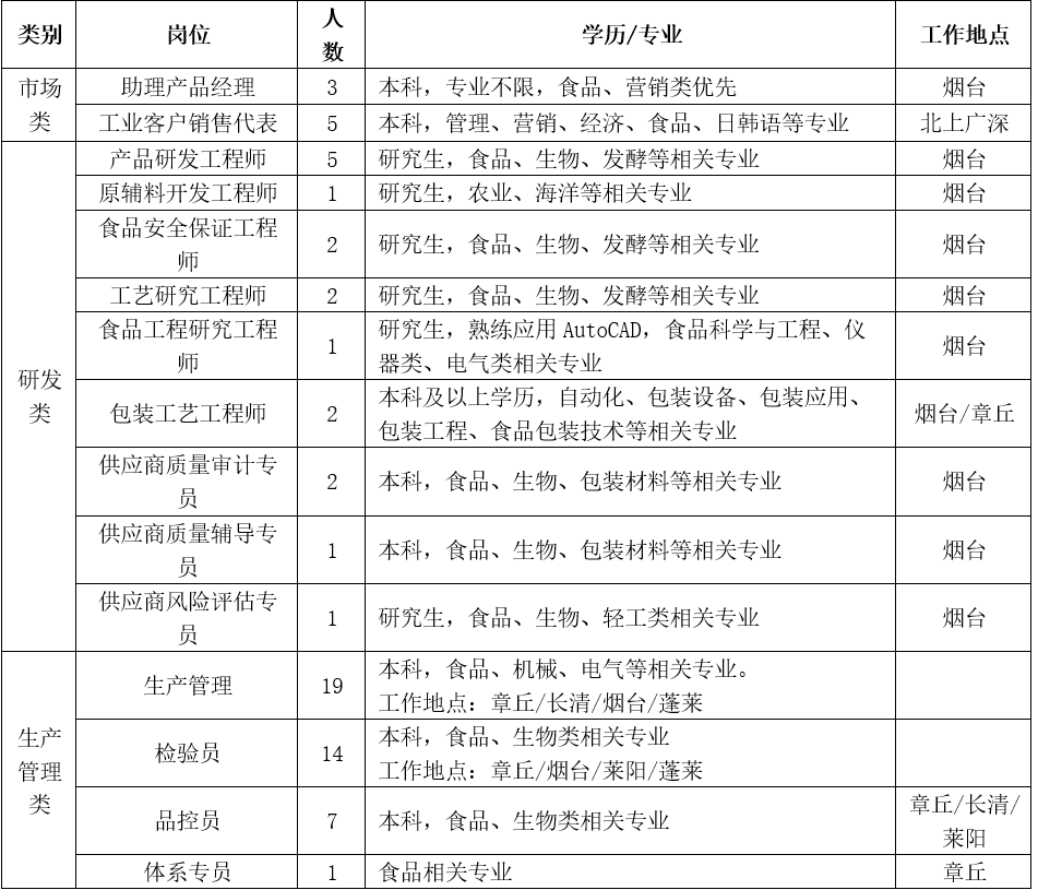
三、招聘岗位

四、招聘流程
投递简历→简历筛选→面试→offer
投递简历:请发送简历至shinhocr@shinhofood.com(简历命名格式:姓名-公司-专业-学历-应聘岗位-应聘城市),如简历合适,会尽快联系您。
五、关注欣和招聘官微,观看空宣视频
微信号:shinho-zhaopin或在微信中搜索公众号“欣和企业招聘”。
六、联系方式
公司总部地址:山东省烟台市开发区长江路77号
咨询电话:0535-6103716,联系人:迟先生,刘先生